您所在的位置是:首页>商标注册>

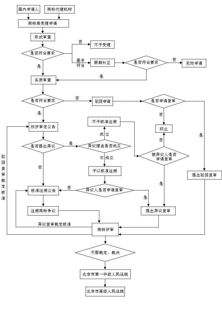
商标注册申请流程

中华商标网 www.zhsb.com.cn  时间:2013/12/8 17:05:27

 


省直部门报送信息采用量[2012年3月]

  • 省水利厅(36) 省卫生厅(18)
  • 省农业厅(18) 省民政厅(15)
  • 省药监局(15) 省科技厅(14)
  • 省国土厅(13) 省交通厅(12)
  • 省审计厅(12) 省地税局(12)
  • 省林业厅(11) 省人社厅(10)
  • 省计生委(10) 省测绘局(10)
  • 省住建厅(9) 省质监局(9)
  • 省工商局(8) 省经信委(7)
  • 省物价局(7) 省发改委(6)
  • 省旅游局(6) 省气象局(6)
  • 省教育厅(5) 省环保厅(4)
  • 省公安厅(4) 省供销社(4)
  • 省民宗委(3) 省司法厅(3)
  • 省产权局(3) 省公务员局(2)
  • 省商务厅(2) 省国资委(2)
  • 省统计局(2) 省监察厅(1)
  • 省外侨办(1) 省国防办(1)
  • 省法制办(1) 省三峡办(1)
  • 省扶贫办(1) 省地矿局(1)
  • 省事务局(1) 省招标办(1)
  • 省政府办公厅(1) 省文化厅(1)
  • 省财政厅(1) 省体育局(1)
  • 省广电局(1) 省出版局(1)
  • 省粮食局(1) 省安监局(1)
  • 省人防办(1) 省参事室(1)
  • 省政研室(1) 省移民局(1)
  • 省方志办(1) 政府采购(1)
  • 省农垦局(0) 省文史馆(0)
  • 省广电总台(0) 省农科院(0)
  • 省社科院(0) 省监狱局(0)
  • 省征兵办(0)

市州林区报送信息采用量[2012年3月]

  • 襄阳市人民政府门户网站(68)
  • 武汉市人民政府门户网站(59)
  • 荆门市人民政府门户网站(46)
  • 鄂州市人民政府门户网站(45)
  • 宜昌市人民政府门户网站(41)
  • 神农架林区人民政府门户网站(26)
  • 恩施州人民政府门户网站(19)
  • 黄冈市人民政府门户网站(18)
  • 荆州市人民政府门户网站(13)
  • 孝感市人民政府门户网站(12)
  • 十堰市人民政府门户网站(10)
  • 天门市人民政府门户网站(6)
  • 黄石市人民政府门户网站(5)
  • 咸宁市人民政府门户网站(4)
  • 随州市人民政府门户网站(3)
  • 仙桃市人民政府门户网站(3)
  • 潜江市人民政府门户网站(0)

网站导航

在线客服